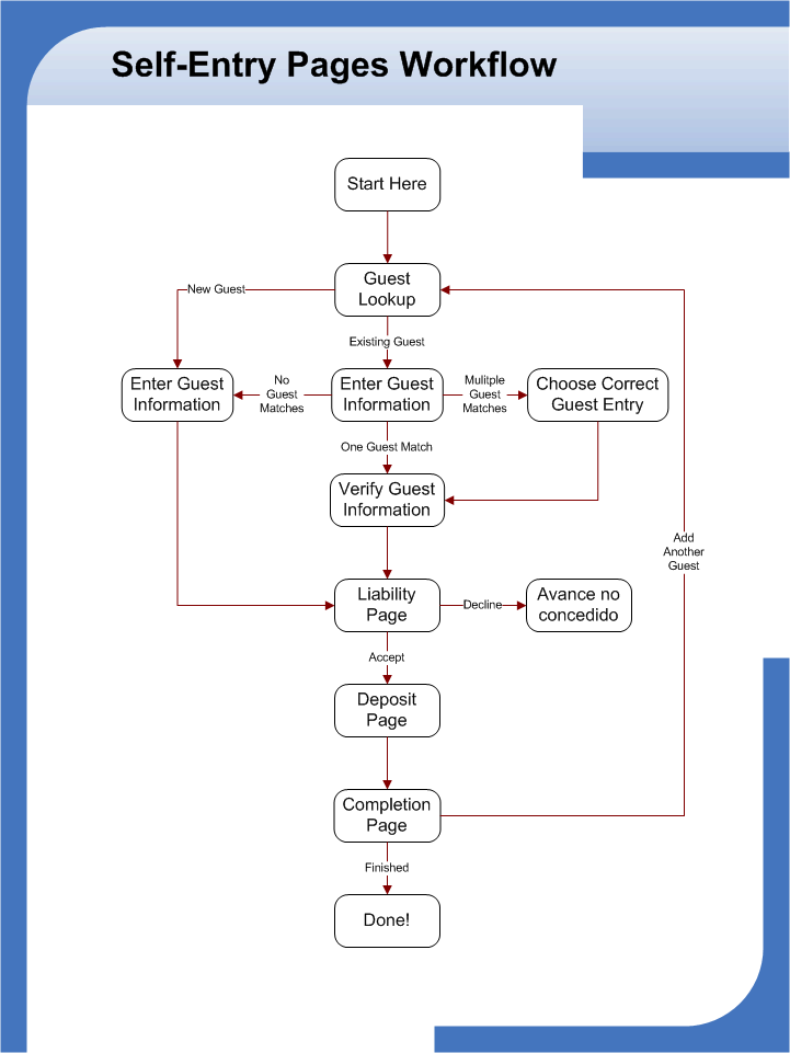
Self Entry flow diagram
 
The following is a sample Self Entry flow diagram:
 
Workflow