Validation : Validation types : Options for use
 
Options for use
 
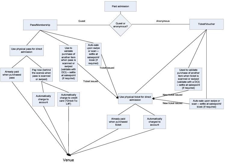
To demonstrate the range of options you have when using validating with a DCI and auto-validation, the following diagram shows possible combinations that can be used to provide admittance to a venue. The selection of which method to use depends on the requirements of your program.