Rentals : Pay-up-front: System configuration and use : Pay-up-front: Self Entry stations : Pay-up-front: Self Entry process : Self Entry flow diagram
 
Self Entry flow diagram
 
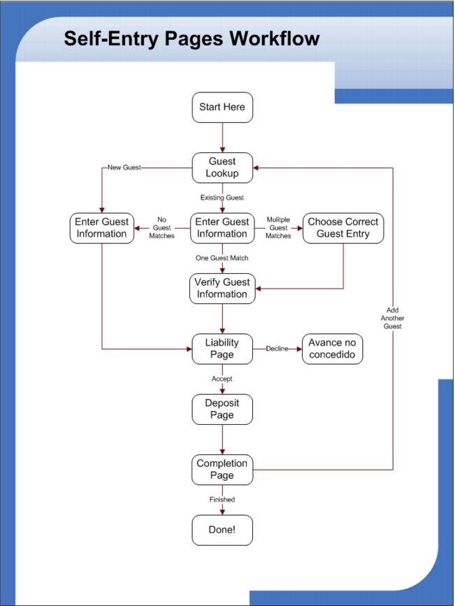
The following is a sample Self Entry flow diagram:
 
Workflow